Sign In | Join Free | My chinacomputerparts.com
China ShenZhen Mingjiada Electronics Co.,Ltd. logo
ShenZhen Mingjiada Electronics Co.,Ltd.
Shenzhen Mingjiada Electronics Co., Ltd.
Verified Supplier

4 Years

Home > Wireless Communication Module >

2.4GHz ESP8684-MINI-1 WiFi Bluetooth 5.0 Ble Module Single Core Microprocessor

ShenZhen Mingjiada Electronics Co.,Ltd.
Trust Seal
Verified Supplier
Credit Check
Supplier Assessment
Contact Now

2.4GHz ESP8684-MINI-1 WiFi Bluetooth 5.0 Ble Module Single Core Microprocessor

Brand Name : Original Factory

Model Number : ESP8684-MINI-1

Certification : Lead free / RoHS Compliant

Place of Origin : CN

MOQ : 10

Price : Contact for Sample

Payment Terms : T/T, L/C, Western Union

Delivery Time : 5-8 work days

Packaging Details : Module

Part Number : ESP8684-MINI-1

Product Category : Multiprotocol Modules

Interface Type : GPIO, I2C, I2S, SPI, UART

Features : Single-Core Processor, Supports External Power Amplifier

Protocol Supported : 802.11 b/g/n

Mounting Style : SMD/SMT

Contact Now

ESP8684-MINI-1 Small 2.4GHz Wi-Fi and BT 5 Modules Single-core microprocessor


Product Description

ESP8684-MINI-1 Small 2.4GHz Wi-Fi and BT 5 Modules are built based on the ESP8684 series of SoCs with a RISC-V single-core microprocessor. The ESP8684-MINI-1 offers an onboard PCB antenna or external antenna connector. The devices provide a rich set of peripherals, ideal for smart homes, industrial automation, health care, and consumer electronics. These peripherals range from UART, I2C, LED PWM controller, general DMA controller, temperature sensor, and SAR ADC. It also includes SPI, Dual SPI, and Quad SPI interfaces.

The ESP8684-MINI-1 Small 2.4GHz Wi-Fi and BT 5 Modules are available in three variants that integrate the ESP8684H1, ESP8684H2, and ESP8684H4 chips.

Specification Of ESP32-S2-SOLO-U

3 V

3.6 V

- 40 C

+ 105 C

PCB Antenna

Antenna:

External

Core:

RISC-V

Data Rate:

2 Mb/s, 72.2 Mb/s

Memory Size:

4 MB

Operating Supply Current:

500 mA

Applications

Smart Home
Light control
Smart button
Smart plug
Indoor positioning
Industrial Automation
Industrial robot
Industrial field bus
Consumer Electronics
Smartwatch and bracelet
Over-the-top (OTT) devices
Logger toys and proximity sensing toys
Health Care
Health monitor
Baby monitor
Smart Agriculture
Smart greenhouse
Smart irrigation
Agriculture robot
Retail and Catering
POS machines
Service robot
Generic low-power IoT sensor hubs
Generic low-power IoT data loggers

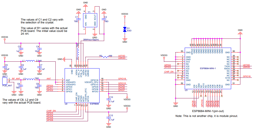
Module Schematics

2.4GHz ESP8684-MINI-1 WiFi Bluetooth 5.0 Ble Module Single Core Microprocessor

FAQ

Q. Are your products original?
A: Yes, all products are original, new original import is our purpose.
Q:Which Certificates do you have?
A:We are ISO 9001:2015 Certified Company and member of ERAI.
Q:Can you support small quantity order or sample?Is the sample free?
A:Yes,we support sample order and small order.Sample cost is different according to your order or project.
Q:How to ship my order? Is it safe?
A:We use express to ship,such as DHL,Fedex,UPS,TNT,EMS.We can also use your suggested forwarder.Products will be in good packing and ensure the safety and we are responsible to product damage to your order.
Q:What about the lead time?
A:We can ship stock parts within 5 working days.If without stock,we will confirm lead time for you based on your order quantity.


Product Tags:

ESP8684-MINI-1 Single Core Microprocessor

      

ESP8684-MINI-1 WiFi

      

WiFi Bluetooth 5.0 Ble Module

      
China 2.4GHz ESP8684-MINI-1 WiFi Bluetooth 5.0 Ble Module Single Core Microprocessor factory

2.4GHz ESP8684-MINI-1 WiFi Bluetooth 5.0 Ble Module Single Core Microprocessor Images

Inquiry Cart 0
Send your message to this supplier
 
*From:
*To: ShenZhen Mingjiada Electronics Co.,Ltd.
*Subject:
*Message:
Characters Remaining: (0/3000)